Prosecution Process In Indonesia: A Comprehensive Guide

R.Mgmotor 21 views
Prosecution Process In Indonesia: A Comprehensive Guide

Prosecution in Indonesia: A Comprehensive Guide

Understanding the Indonesian Prosecution System

Hey guys! Let’s dive into the prosecution system in Indonesia . It’s a crucial part of the Indonesian legal framework, ensuring that those suspected of crimes are brought to justice. The prosecution process in Indonesia is governed by the Criminal Procedure Code (KUHAP) and other relevant laws. Understanding this system is essential for anyone interested in law, justice, or the Indonesian legal landscape. In Indonesia, the prosecution service is handled by the Jaksa Agung (Attorney General) and his team, who operate under the Kejaksaan Agung (Attorney General’s Office). They’re the ones responsible for ensuring that investigations are properly conducted and that cases are brought to court when there’s enough evidence. The whole point of prosecution is to present the case against the defendant, arguing why they should be found guilty based on the evidence and the law. It’s a complex process with a lot of steps, so let’s break it down.

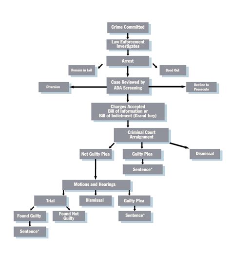
The prosecution kicks off after the police have completed their investigation and handed over the case files to the prosecutor. The prosecutor then reviews these files to determine if there’s enough evidence to proceed. If they think there is, they’ll draft an indictment, which is basically a formal accusation detailing the charges against the defendant. This indictment is then submitted to the court. Pre-trial procedures often involve administrative checks and ensuring all documents are in order. The prosecutor might also negotiate with the defendant’s legal team during this phase, exploring potential plea bargains or other resolutions. Once the indictment is accepted, the trial can begin. During the trial, the prosecutor presents evidence, calls witnesses, and argues their case before the judge. The defense, of course, gets to challenge the evidence, cross-examine witnesses, and present their own arguments. It’s a battle of wits and evidence, all aimed at uncovering the truth.

Post-trial, if the defendant is found guilty, the prosecutor recommends a sentence to the judge. The judge then makes the final decision, taking into account the severity of the crime, the defendant’s background, and other relevant factors. If either side is unhappy with the verdict, they can appeal to a higher court. The prosecution system isn’t without its challenges. Issues like corruption, case backlogs, and the need for better resources are ongoing concerns. Efforts are constantly being made to improve the system, enhance transparency, and ensure that justice is served fairly for everyone. Understanding these key aspects of the prosecution system in Indonesia helps appreciate the efforts to uphold the rule of law and ensure accountability. It’s a system with its complexities and challenges, but one that plays a vital role in maintaining justice and order in the country.

Stages of Prosecution in Indonesia

Okay, let’s break down the stages of prosecution in Indonesia . It’s not just a one-step process; it involves several critical phases that ensure a fair and thorough legal proceeding. From the moment a suspect is identified to the final verdict, each stage plays a vital role. The Indonesian prosecution process is structured to ensure that every case is handled with due diligence and adherence to the law. The initial stage is the investigation, typically conducted by the police. Once they believe they have sufficient evidence, the case is handed over to the prosecutor. This transfer marks the beginning of the prosecution phase.

After receiving the case files, the prosecutor meticulously reviews all the evidence. This is a crucial step because the prosecutor needs to determine whether there is enough evidence to proceed with a trial. If the prosecutor believes there is sufficient evidence, they will draft an indictment. The indictment is a formal document that outlines the charges against the defendant and the evidence supporting those charges. This document is then submitted to the court, officially initiating the trial phase. Pre-trial proceedings often involve administrative tasks and ensuring that all necessary documents are in order. The prosecution team might also engage in negotiations with the defense, exploring the possibility of plea bargains or other resolutions that could expedite the process. The trial is where the real action happens. The prosecutor presents their case, calling witnesses and introducing evidence to prove the defendant’s guilt. The defense has the opportunity to cross-examine witnesses and present their own evidence to counter the prosecution’s claims. This back-and-forth is essential for ensuring a fair hearing.

Once all the evidence has been presented, the judges deliberate and reach a verdict. If the defendant is found guilty, the prosecution will recommend a sentence. The judge then considers this recommendation, along with other factors, before delivering the final sentence. Post-trial, either the prosecution or the defense can appeal the verdict if they believe there were errors in the proceedings or that the sentence was unjust. This appeal process can go through several levels of courts, depending on the nature of the case and the grounds for appeal. Each stage of the prosecution process is designed to uphold the principles of justice and fairness. By understanding these stages, you gain a deeper appreciation for the complexities and safeguards built into the Indonesian legal system.

The Role of the Prosecutor in Indonesia

The role of the prosecutor in Indonesia is super important! These legal eagles are the main players in bringing criminals to justice. They’re not just lawyers; they’re guardians of the legal system, ensuring that laws are enforced and justice is served. Prosecutors in Indonesia have a wide range of responsibilities, from reviewing evidence to presenting cases in court. Their primary duty is to evaluate the findings of police investigations. When the police wrap up their investigation, they hand over all the evidence to the prosecutor. The prosecutor then has to decide whether there’s enough evidence to actually take the case to court. This involves carefully examining documents, witness statements, and any other relevant information to determine if there is a solid basis for prosecution .

If the prosecutor believes there’s a strong case, they’ll draft an indictment. This document lays out the charges against the defendant and summarizes the evidence that will be presented in court. It’s like the blueprint for the entire trial. During the trial, the prosecutor is the one who presents the case against the defendant. This involves calling witnesses, presenting evidence, and making legal arguments to convince the judge that the defendant is guilty. They have to be skilled at presenting information in a clear and compelling way. Prosecutors also play a key role in sentencing. If the defendant is found guilty, the prosecutor will recommend a sentence to the judge. This recommendation is based on factors like the severity of the crime, the defendant’s criminal history, and any mitigating circumstances. The prosecutor’s recommendation carries significant weight, although the final decision rests with the judge. Beyond individual cases, prosecutors also contribute to broader legal and policy discussions. They may be involved in developing new laws, improving law enforcement practices, and addressing systemic issues within the criminal justice system. This broader role helps to ensure that the legal system remains effective and fair.

Integrity and ethical conduct are paramount for prosecutors. They must act impartially, seeking justice rather than simply trying to win cases. They must also adhere to strict ethical guidelines to avoid conflicts of interest and maintain public trust. The role of the prosecutor is essential for maintaining the rule of law and ensuring that justice is served fairly. They act as a check on the power of the state, safeguarding the rights of defendants while also holding wrongdoers accountable. Understanding this crucial role helps to appreciate the importance of a strong and independent prosecution service in Indonesia.

Challenges Facing the Prosecution System in Indonesia

Alright, let’s talk about the challenges facing the prosecution system in Indonesia . Like any complex system, it’s not without its problems. These challenges range from corruption to case backlogs, and they can significantly impact the effectiveness and fairness of the legal process. Corruption within the legal system is a major concern. Bribery, extortion, and other forms of corruption can undermine the integrity of prosecution and erode public trust. When prosecutors are susceptible to corruption, it can lead to biased decisions, wrongful acquittals, or unduly harsh sentences. Addressing corruption requires strong anti-corruption measures, increased transparency, and a commitment to ethical conduct.

Case backlogs are another significant challenge. The Indonesian court system often struggles with a large number of pending cases, leading to delays in prosecution and prolonged periods of uncertainty for both defendants and victims. These delays can be caused by factors like insufficient resources, complex legal procedures, and a shortage of qualified personnel. Reducing case backlogs requires streamlining procedures, increasing funding for the judiciary, and improving case management practices. Resource constraints can also hinder the effectiveness of the prosecution system. Insufficient funding can lead to shortages of staff, inadequate training, and outdated equipment. This can make it difficult for prosecutors to investigate cases thoroughly, prepare strong legal arguments, and present evidence effectively in court. Investing in resources is essential for ensuring that prosecutors have the tools they need to do their job properly. The complexity of Indonesian law and legal procedures can also pose challenges. Navigating the legal system requires specialized knowledge and expertise. Prosecutors must stay up-to-date on legal developments, understand complex regulations, and be able to apply the law accurately to the facts of each case. Ongoing training and professional development are essential for ensuring that prosecutors have the skills they need to succeed.

Public perception of the prosecution system can also impact its effectiveness. If the public believes that the system is unfair, corrupt, or ineffective, it can undermine trust and cooperation. Building public trust requires transparency, accountability, and a commitment to justice. Prosecutors must be seen as impartial and dedicated to upholding the rule of law. Overcoming these challenges facing the prosecution system requires a concerted effort from all stakeholders, including the government, the judiciary, law enforcement agencies, and civil society. By addressing these issues, Indonesia can strengthen its legal system and ensure that justice is served fairly for all.

Recent Reforms and Improvements in Indonesian Prosecution

Hey, let’s check out the recent reforms and improvements in Indonesian prosecution ! The Indonesian government and legal community have been working hard to make the prosecution system more efficient, transparent, and fair. These reforms aim to address some of the long-standing challenges and improve public trust in the legal system. One key area of focus has been strengthening anti-corruption measures. The government has implemented new laws and regulations to prevent and combat corruption within the prosecution service. This includes measures to promote transparency, enhance accountability, and protect whistleblowers. These efforts are essential for ensuring that prosecutors act with integrity and are not influenced by bribery or other forms of corruption.

Another important reform is the streamlining of legal procedures. The government has been working to simplify the prosecution process, reduce bureaucratic red tape, and expedite case processing. This includes measures to improve case management, enhance coordination between different agencies, and promote the use of technology. By streamlining procedures, the government hopes to reduce case backlogs and ensure that cases are resolved more quickly and efficiently. Investing in technology is another key area of focus. The government has been working to modernize the prosecution system by introducing new technologies such as electronic case management systems, digital evidence platforms, and video conferencing facilities. These technologies can help to improve efficiency, reduce costs, and enhance transparency. They can also make it easier for prosecutors to access information, collaborate with colleagues, and present evidence in court. Efforts have also been made to improve the training and professional development of prosecutors. The government has introduced new training programs and initiatives to enhance the skills and knowledge of prosecutors. This includes training on topics such as criminal law, evidence, ethics, and human rights. By investing in training, the government hopes to ensure that prosecutors are well-equipped to handle complex cases and uphold the rule of law. The government has also been working to promote greater public awareness of the prosecution system. This includes efforts to educate the public about their rights and responsibilities, provide information about the prosecution process, and encourage greater public participation in the legal system. By increasing public awareness, the government hopes to build trust in the legal system and promote a culture of accountability.

These recent reforms and improvements reflect a commitment to strengthening the prosecution system and ensuring that justice is served fairly for all. While challenges remain, these efforts represent significant progress and offer hope for a more efficient, transparent, and accountable legal system in Indonesia.