Sankey Diagram Tutorial: A Comprehensive Guide

R.Mgmotor 108 views
Sankey Diagram Tutorial: A Comprehensive Guide

Sankey Diagram Tutorial: A Comprehensive Guide

Hey guys! Today, we’re diving deep into the fascinating world of Sankey diagrams. If you’ve ever wondered how to visualize flows – whether it’s energy, money, or even website traffic – Sankey diagrams are your go-to tool. This tutorial will break down everything you need to know, from the basic concepts to creating your own diagrams. So, buckle up and let’s get started!

What is a Sankey Diagram?

Sankey diagrams are a specific type of flow diagram, visually representing the transfer of quantities from one set of values to another. Imagine you’re tracking the flow of energy in a power plant. A Sankey diagram can show you exactly how much energy is generated, how much is converted into usable power, and how much is lost as heat. The beauty of a Sankey diagram lies in its ability to illustrate these flows with varying widths of arrows, making it immediately clear which paths are the most significant. The width of each arrow, or flow, is proportional to the quantity it represents. This visual weighting helps to quickly identify the primary contributors and bottlenecks within a system. Unlike other types of charts that might show trends over time or comparisons between categories, Sankey diagrams focus specifically on the flow and distribution of a single metric across different stages or entities. They are particularly effective when you need to show a detailed breakdown of how a total quantity is allocated or transformed. For example, beyond energy, Sankey diagrams can be used to visualize the movement of funds in a budget, the paths users take through a website, or the distribution of materials in a manufacturing process. The key is that there’s a clear flow from one state to another, and you want to represent the magnitude of that flow in a visually intuitive way. So, when you need to understand and communicate complex flows, think Sankey! They turn data into a compelling visual story, making it easier to understand and act on the insights they reveal. This makes them an invaluable tool for analysts, researchers, and anyone who needs to explain complex systems in an accessible manner. The ability to quickly grasp the relative importance of different flows is what sets Sankey diagrams apart and makes them so powerful for decision-making and communication.

Why Use Sankey Diagrams?

Why should you use Sankey Diagrams ? Well, there are tons of reasons! First off, they’re amazing at visualizing complex processes. Instead of sifting through endless spreadsheets, you get a clear, intuitive picture of how things flow. This is super helpful when you need to understand where resources are going or how different stages in a process are connected. Another huge benefit is their ability to highlight key areas. The varying widths of the flows immediately draw your attention to the most significant pathways. This means you can quickly identify bottlenecks, inefficiencies, or areas where you might want to focus your attention. Think of it as a visual shortcut to spotting the most important data points. Sankey diagrams are also fantastic for communicating insights. Because they’re so visual, they can make complex information accessible to a wide audience. Whether you’re presenting to executives, stakeholders, or even the general public, a well-designed Sankey diagram can convey your message much more effectively than a table of numbers. Plus, they’re pretty engaging! People are naturally drawn to visuals, and Sankey diagrams offer a dynamic way to explore data. This can lead to better understanding and more informed decision-making. They’re not just pretty pictures; they’re powerful tools for analysis and communication. Finally, Sankey diagrams are versatile. They can be applied to a wide range of fields, from energy and finance to manufacturing and web analytics. As long as you have data that represents a flow from one state to another, you can use a Sankey diagram to visualize it. This adaptability makes them a valuable asset in any data analyst’s toolkit. So, whether you’re trying to streamline a process, identify areas for improvement, or simply communicate your findings more effectively, Sankey diagrams are a great choice. They turn complex data into clear, actionable insights.

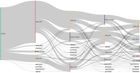
Key Components of a Sankey Diagram

Understanding the key components of a Sankey diagram is crucial for both reading and creating them effectively. Let’s break down the main elements you’ll encounter: Nodes: These are the starting and ending points of the flows. Nodes represent different categories, stages, or entities within your system. For example, in an energy Sankey diagram, nodes might represent sources of energy (like coal, solar, wind) or types of energy consumption (like residential, industrial, transportation). Nodes are typically displayed as rectangular blocks, and their size doesn’t necessarily have any specific meaning (although you could choose to scale them to represent some other variable if you wanted to get fancy!). Flows (or Links): These are the arrows that connect the nodes, representing the movement of a quantity from one node to another. The width of each flow is proportional to the quantity it represents. This is what makes Sankey diagrams so visually intuitive – you can immediately see which flows are the most significant. The direction of the flow indicates the direction of movement. Value: This is the numerical quantity associated with each flow. It determines the width of the flow and represents the amount being transferred from one node to another. The value can be in any unit (e.g., dollars, kilowatt-hours, website visits), as long as it’s consistent throughout the diagram. Nodesets: Are simply groups of nodes. While not strictly necessary, nodesets help organize the diagram and improve readability, especially when dealing with a large number of nodes. They can be used to group related nodes together, making it easier to understand the overall structure of the flow. Labels: These are the text descriptions that accompany the nodes and flows, providing context and meaning. Clear and concise labels are essential for making the diagram understandable. For nodes, labels typically identify the category or stage being represented. For flows, labels might indicate the type of transfer or the percentage of the total flow. By understanding these components, you can effectively interpret Sankey diagrams and use them to gain insights into complex systems. When creating your own diagrams, pay attention to how you arrange the nodes, size the flows, and label the elements to ensure that your message is clear and impactful.

Creating a Sankey Diagram: Step-by-Step

Alright, let’s get practical! Here’s a step-by-step guide to creating your very own Sankey diagram . Don’t worry, it’s not as intimidating as it might seem. 1. Define Your Scope: Before you even touch a computer, you need to clearly define what you want to visualize. What system are you analyzing? What are the key stages or categories? What metric are you tracking? A well-defined scope will make the rest of the process much smoother. For example, are you visualizing website traffic, energy consumption, or budget allocation? Be specific! 2. Gather Your Data: Sankey diagrams are data-driven, so you’ll need to collect the relevant data. This data should include the source, destination, and value for each flow. Think of it as a table with three columns: