USA Asylum Process Explained

R.Mgmotor 137 views
USA Asylum Process Explained

The Asylum Process in the USA: A Comprehensive Guide

Hey everyone! Let’s dive deep into the asylum process in the USA . Navigating the immigration system can be super tough, and understanding how to seek asylum is crucial for many. In this guide, we’ll break down the steps, requirements, and timelines involved in applying for asylum in the United States. We’ll cover everything from initial eligibility to what happens after you submit your application. So, grab a coffee, and let’s get started on demystifying this complex but vital process. Remember, this information is for general guidance, and consulting with an immigration attorney is always recommended for personalized advice.

Understanding Eligibility for Asylum in the USA

So, what exactly makes someone eligible for asylum in the USA, guys? It’s not just about wanting a better life; it’s about fleeing persecution. To qualify, you must demonstrate that you have been persecuted or have a well-founded fear of persecution in your home country based on one or more of five protected grounds: race, religion, nationality, membership in a particular social group, or political opinion. This persecution must be inflicted by the government of your country, or by individuals or groups that the government is unwilling or unable to control. It’s a high bar to clear, and proving your case requires solid evidence and a compelling narrative. You can’t have arrived in the U.S. with a criminal record that would make you inadmissible, and you generally must apply within one year of arriving in the U.S., though there are exceptions. This one-year deadline is a critical point, and missing it can jeopardize your entire application. The fear of persecution must be both subjective (you genuinely fear it) and objective (there are credible reasons for this fear based on country conditions or past experiences). Documenting past persecution is often the strongest evidence, but even a well-founded fear of future persecution can be sufficient. Think about the specific incidents, the actors involved, and why you believe these threats are real and linked to one of the protected grounds. The U.S. government takes these claims very seriously, but they also have rigorous standards for verification. So, gather all the documents, witness testimonies, news articles, and reports that can support your story. The more detailed and credible your evidence, the stronger your case will be. It’s a challenging journey, but understanding these core eligibility requirements is the very first, and perhaps most important, step in seeking protection in the United States.

Filing Your Asylum Application: Form I-589

Alright, let’s talk about the actual paperwork, specifically Form I-589, Application for Asylum and for Withholding of Removal . This is the cornerstone of your asylum claim. You need to fill it out accurately and completely. Don’t skip any sections, and be truthful in all your responses. This form asks for detailed personal information, your immigration history, and most importantly, a narrative of why you fear returning to your home country. This narrative section is where you’ll elaborate on the persecution you’ve faced or fear facing, linking it directly to one of the five protected grounds. It’s not just about stating facts; it’s about telling your story in a way that is both clear and persuasive. You’ll also need to include supporting documents. This can include police reports, medical records, affidavits from witnesses, news articles about persecution in your home country, and any other evidence that corroborates your claims. Every piece of evidence needs to be translated into English if it’s not already. You can file Form I-589 either affirmatively (if you are not in removal proceedings) or defensively (if you are placed in removal proceedings). The filing process itself involves mailing the completed form and all supporting documents to the U.S. Citizenship and Immigration Services (USCIS) Lockbox facility. Make sure you have a copy of everything you send for your own records. Once USCIS receives your application, they will send you a receipt notice, and you’ll be scheduled for a biometrics appointment to have your fingerprints and photo taken. This application is a critical document , and any mistakes or omissions can cause significant delays or even lead to the denial of your case. It’s highly recommended to have an immigration lawyer or a DOJ-accredited representative help you prepare and file this form. They understand the nuances of asylum law and can help you present your case in the strongest possible light. Filing the I-589 correctly is your first major hurdle , and getting it right significantly increases your chances of success. Remember, this form is your voice, so make sure it speaks loud and clear about why you deserve protection.

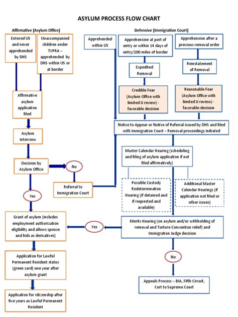
The Asylum Interview: What to Expect

After you file your Form I-589 , the next major step is the asylum interview. This is your opportunity to personally explain your case to an asylum officer. The asylum interview is a formal, one-on-one meeting where you’ll be asked detailed questions about your background, your experiences, and your reasons for fearing persecution. The asylum officer is a trained professional who will assess the credibility of your story. They will compare your testimony to the information provided in your application and supporting documents, as well as to general country conditions. It’s essential to be honest, consistent, and thorough during the interview. Stick to the facts and avoid exaggerating or speculating. The officer may ask follow-up questions to clarify points or probe deeper into certain aspects of your claim. It’s okay to say